Parti canadien
| Parti canadien Parti patriote | ||||||||
Logotype officiel. | ||||||||
| Présentation | ||||||||
|---|---|---|---|---|---|---|---|---|
| Fondation | Années 1800 | |||||||
| Disparition | Années 1840 | |||||||
| Autre nom | Parti patriote (à partir de 1830) | |||||||
| Idéologie | Nationalisme canadien, Républicanisme bas-canadien, Responsabilité ministérielle, Libéralisme classique | |||||||
| Couleurs | Vert, blanc et rouge | |||||||
| ||||||||
Le Parti canadien, qui évolue plus tard en Parti patriote[1], est un parti politique du Bas-Canada et le premier de l’histoire du Québec[2]. Initialement formé comme le caucus informel des députés francophones élus au parlement du Bas-Canada à la suite de l’Acte constitutionnel de 1791, il fédère rapidement l’opposition libérale au régime colonial britannique. Grâce à une machine électorale particulièrement efficace, des tribuns admirés et le soutien de la majorité francophone de la colonie, le parti remporte toutes les élections auxquelles il participe avant d’être mis hors-la-loi après les Rébellions de 1837 et 1838. L’objectif de ce parti peut être résumé par sa volonté de décoloniser la société bas-canadienne, d’assurer la souveraineté du peuple et de mettre en place des institutions républicaines[3].
Histoire
Origines d'un parti politique

Après la Conquête de 1760 et le traité de Paris de 1763, l’ancienne Nouvelle-France passe sous la domination britannique. Un noyau de population française d’un peu plus de 60 000 habitants peuple alors le Québec actuel. Les autorités britanniques souhaitent assimiler au plus vite ces Français des basses terres du Saint-Laurent et donner à la nouvelle Province of Quebec le caractère d’une colonie britannique. Néanmoins, les conditions climatiques difficiles et le peu d’envie des colons anglais de venir vivre près de leurs anciens et redoutés ennemis limitent l’immigration britannique. Seul un petit nombre de marchands, de fonctionnaires et de militaires forment des noyaux anglophones à Montréal et à Québec. Les communautés francophones et anglophones se côtoient peu : les francophones étant en effet exclus de l’administration coloniale par le serment du Test. Celui-ci demande de renier la foi catholique et de prêter serment au roi de Grande-Bretagne afin d'obtenir des postes dans la colonie. Si les nouveaux sujets français du roi d’Angleterre sont parfois prêts à jurer fidélité à celui-ci, ils ne sont pas prêts pour autant à renier leur foi[4].
La situation change avec la montée des tensions dans les Treize Colonies. De plus en plus rétives à la domination impériale britannique, ces colonies commencent un mouvement d’opposition à Londres qui menace de se transformer en guerre d’indépendance. Se préparant au pire, les responsables impériaux veulent avant tout éviter qu’une quatorzième colonie ne se joigne au mouvement, surtout si cette colonie possède une solide réputation militaire. Le parlement de Londres adopte donc l’Acte de Québec de 1774. Celui-ci dispense les francophones de prêter le serment du Test, restaure les lois civiles françaises et légalise la religion catholique dans la Province of Quebec. Ces concessions suffisent aux Canadiens et très peu d’entre eux prennent les armes du côté des Insurgents[5] .
La défaite britannique amène un profond bouleversement dans la colonie laurentienne : l’arrivée des Loyalistes. Une grande partie des colons britanniques a en effet pris fait et cause pour l’Empire britannique et doit fuir ses terres pour éviter les représailles[6]. Près de 9 000 d’entre eux décident d’émigrer dans la Province of Quebec[7]. Ayant combattu pour la Couronne et la conservation des institutions britanniques, ces réfugiés demandent, après quelques années, des réformes afin de bénéficier des libertés britanniques et, notamment, d’une chambre d’assemblée. Une confrontation importante se préparant avec la France, de nouvelles concessions sont accordées aux colons du Canada afin d’éviter toute contagion révolutionnaire. Elles prennent la forme de l’Acte constitutionnel de 1791. Afin de donner suite aux revendications des Loyalistes qui souhaitent former leur propre colonie, la Province of Quebec est divisée en deux. Le Haut-Canada, futur Ontario, à majorité anglophone et le Bas-Canada, futur Québec, à majorité francophone. Les deux colonies peuvent désormais participer à la gestion des affaires publiques par le biais d’une chambre d’assemblée élue[8].
Les premières élections ont lieu du 24 mai au 10 juillet 1792. Les Canadiens français, peu habitués à ce mode de gouvernance, hésitent à s’y engager. Le premier scrutin voit l’élection d’un nombre disproportionné de députés de souche anglaise : 16 sur 50[9]. Néanmoins, les francophones s’impliquent rapidement dans le jeu parlementaire et forment la vaste majorité des élus de tous les parlements du Bas-Canada. Naturellement, des blocs informels d’affinités se forment parmi les députés. La ligne de séparation est alors ethnique : on parle d’un parti français et d’un parti anglais[9]. Le parti français est rapidement dirigé par ses membres les plus influents : Pierre-Stanislas Bédard, Joseph Papineau, Pierre-Louis Panet, Pierre de Bonne et Gabriel Taschereau[9]. C’est ce caucus qui prend finalement le nom de Parti canadien.
Création du Parti canadien (1791-1815)

Formée initialement d’un bon nombre de seigneurs, héritiers des traditions de la Nouvelle-France, la députation évolue au gré des élections. Les professions libérales[10] issues de la classe moyenne prennent tranquillement le pas sur la vieille élite seigneuriale et font évoluer la politique du parti avec elle[9]. Les députés s’éloignent donc progressivement du loyalisme envers la couronne britannique et du conservatisme pour épouser une vision nationaliste et libérale. L’apprentissage du jeu parlementaire permet à cette seconde génération de leaders canadiens de prendre le contrôle de l’Assemblée. Elle peut s’en servir comme tribune pour dénoncer la mainmise de leurs opposants du Parti bureaucrate sur l’administration publique et le commerce[11].
Pour ces hommes issus de la population canadienne, le problème de l’Acte constitutionnel est que, même s’il accorde aux francophones le droit de vote et d’élire des représentants, ceux-ci n’ont que peu de pouvoir. Les lois et le budget sont contrôlés par l’exécutif colonial nommé par Londres. Les députés décident donc de renforcer leur pouvoir de négociation en obtenant que les députés ne soient plus élus individuellement, mais bien sous la bannière d’un parti politique, afin qu’ils puissent défendre un programme qui a ainsi été avalisé par les électeurs. C’est ainsi qu’est pérennisée l’organisation informelle qu’était le caucus canadien et qui se transforme progressivement en Parti canadien, le premier parti politique de l’histoire du Canada[12],[13].
Sous l’impulsion de Pierre-Stanislas Bédard, le parti cherche à obtenir un plus grand contrôle sur les finances du gouvernement et promeut l’électivité du conseil législatif, alors nommé par le gouverneur. C’est également à cette époque que commencent les appels à un gouvernement responsable devant la chambre[14]. L’action politique s’organise également à l’extérieur du parlement. En 1806, conscient de l’importance de la presse dans le développement des idées, un groupe formé autour de Bédard fonde le journal Le Canadien[14]. Adversaire déclaré du Parti bureaucrate, le journal est le premier d’une longue liste de journaux fondés par les partisans du Parti canadien.
Temps de crise : Napoléon, Craig et invasions.

La situation internationale est alors tendue à l’extrême par ce qui est passé à l’histoire comme les guerres napoléoniennes[15]. Le gouverneur Craig, alors en place, confond les aspirations des sujets canadiens du roi d’Angleterre avec un appui à l’empereur Napoléon 1er[16]. Il réagit avec rigueur : fermeture du journal Le Canadien, arrestation de Bédard et des principaux chefs du Parti canadien et prorogation à trois reprises de la chambre des députés[17],[18]. Les élections subséquentes réélisent chaque fois les mêmes députés du Parti canadien, avec des majorités accrues. Son acharnement vise en premier lieu le journal du parti : pour Craig, la presse est un pouvoir très important et doit être mise au service de l’effort de guerre britannique contre la France[19].
Le conflit prend fin en 1811 avec la démission du gouverneur Craig et la nomination d’un gouverneur plus collaboratif. Néanmoins, les crises multiples qui ont jalonné son mandat ont créé des fractures entre les Canadiens et les autorités coloniales[20]. La guerre de 1812 approchant, Londres souhaite apaiser ses relations avec sa colonie pour en assurer le loyalisme face à l’imminence d’une invasion américaine[21]. La guerre de 1812 ne voit pas de ralliement massif des Canadiens aux Américains et finit sur un relatif statu quo. Pour la colonie laurentienne, une seule chose change avec la fin des guerres napoléoniennes à Waterloo en 1815 : l’Empire britannique est surchargé de dettes[22].
Guerre des subsides : la génération Papineau (1815-1834)
Dans l’atmosphère d’austérité qui suit le retour de la paix, Londres souhaite limiter au plus ses dépenses coloniales. Le déficit de son administration au Bas-Canada est, par exemple, de 19 000 livres pour l’année 1816. Or, les surplus affichés par revenus sous le contrôle de l’Assemblée atteignent 140 000 livres[23]. Une période de 20 ans de conflits s’ouvre entre le gouverneur et l’Assemblée : qui contrôle ces sommes, que l'on nomme subsides à l'époque? Une nouvelle génération de députés patriotes se forgera dans le feu de l’action parlementaire en contestant le droit du gouverneur de s’emparer des revenus de taxation sans supervision parlementaire[24]. On voit émerger de nouvelles figures à la tête du parti: Louis Bourdages, Denis-Benjamin Viger, John Neilson et Louis-Joseph Papineau[24].
Afin d’embarrasser le gouverneur, la délégation du Parti canadien utilise tous les moyens parlementaires à sa disposition. Elle retarde l’adoption de budget, révèle les salaires versés par le gouvernement à ses partisans, dénonce jusqu’à Londres un projet d’union des deux colonies du Haut et du Bas-Canada en 1822[25]. Afin de soutenir leurs doléances au parlement anglais, les députés du Parti canadien organisent la signature d’une pétition pour dénoncer le despotisme du gouverneur : plus de 87 000 signataires apparaissent sur la liste[26]. Alors que le gouverneur Dalhousie vient chercher des appuis en Angleterre, le parlement britannique reconnaît le bien-fondé des arguments de Papineau et du Parti canadien : Dalhousie est désavoué et envoyé finir sa carrière aux Indes[27]. Le Parti canadien est alors au sommet de son influence : il a réussi à paralyser l’administration de la colonie et à obtenir gain de cause devant le parlement impérial[26].
Changement de nom, changement de programme : la génération patriote
La situation s’apaise quelque peu et peut laisser penser que les tensions vont aller en diminuant. Or, une série de crises frappent le Bas-Canada. Les directeurs de deux journaux favorables au Parti canadien, la Minerve et le Vindicator, sont arrêtés pour avoir dénoncé des cas de corruption au sein du conseil législatif[28]. L’armée britannique tire sur la foule et tue trois personnes lors des élections partielles de 1832 sans qu’aucune accusation ne soit portée. Une infestation de mouches de Hesse provoque de plus une grave crise agricole. La tension politique recommence à monter entre l'Assemblée et le gouverneur[29]. Ayant eu gain de cause lors de la crise des subsides, Papineau et les députés du Parti canadien doivent répondre à une nouvelle question : que veulent-ils ? Ils commencent donc à élaborer un nouveau programme d’élargissement des libertés du Bas-Canada au sein de l’Empire britannique. Le parti défend désormais des positions plus libérales, qui sont bientôt explicitées dans les 92 résolutions, tout en continuant à proclamer sa fidélité à la Couronne britannique[30]. Ce document se veut l’aboutissement des luttes parlementaires des dernières décennies[31].
Vers cette époque un nouveau terme commence à apparaître : « patriote ». On lit parfois que le Parti canadien est devenu Parti patriote en 1826[32] ou 1827[33]. Selon l’historien Gilles Laporte, dont les travaux font référence sur le sujet, il semble au contraire que la situation soit plus complexe. On ne garde nulle trace du terme « patriote » avant 1830. Le terme Parti canadien ne disparaît pas complètement des textes. Le terme Parti réformiste apparaît également à plusieurs endroits[34]. Le terme « patriote » semble, selon l’historien, être mis en avant par l’historiographie postérieure aux événements, afin de pouvoir intégrer les Rébellions de 1837-1838 dans le récit historique mondial[35]. La première mention du terme « patriote » dans la Minerve et le Vindicator date de leurs articles sur les Trois Glorieuses en France, en juillet 1830[36].
Le changement d’appellation se veut une manière de reconnaître l’élargissement de la base du parti, qui ne représente désormais plus uniquement les Canadiens, mais également beaucoup d’immigrants anglophones d’origines américaine, anglaise, irlandaise ou écossaise[37],[38]. Le titre « patriote » avait pour avantage d’inclure ces nouveaux alliés tout en excluant les Chouayens, ces Canadiens ayant pris fait et cause pour le pouvoir colonial[33].
La machine électorale patriote remporte une nouvelle fois les élections de 1834 avec une majorité écrasante : 76 sièges sur 88[39]. Cette campagne et l’organisation des pétitions d’appui aux 92 résolutions voient l’apparition d’une nouvelle génération de patriotes : Narcisse Cardinal, les frères Wolfred et Robert Nelson, Jean-Olivier Chénier ou François-Marie-Thomas Chevalier de Lorimier[40]. Au même moment, les patriotes modérés, opposés aux 92 résolutions et à Papineau, sont tous battus aux élections[41] et le parti s’engage sur une voie plus revendicatrice[40],[42].
Résolutions Russell et Rébellions
En adoptant les 92 résolutions, les patriotes sont convaincus que le parlement de Londres ne peut que reconnaître le bien-fondé de leurs demandes et rappeler à l’ordre le gouverneur. La réponse négative du gouvernement britannique, connue sous le nom de Résolutions Russell, est un choc pour le mouvement[43]. La nouvelle situation créée par le refus de Londres retire aux députés patriotes tout moyen de pression parlementaire. Ils décident de réagir en faisant appel au peuple[44]. À travers tout le Bas-Canada, plus d’une centaine d’assemblées publiques, souvent appelées assemblées anti-coercitives ou assemblées patriotes, sont tenues afin de dénoncer les décisions de Londres[45]. La plus importante est l’assemblée des Six Comtés les 23 et 24 octobre 1837. Plusieurs historiens datent de cette assemblée la perte de contrôle du mouvement par Papineau, qui voit le Parti patriote tenter de se transformer en machine de guerre[46],[47],[48],[49],[50].

« Et bien moi, je diverge d’opinion avec monsieur Papineau et je crois que le moment est venu de faire fondre nos plats d’étain pour en faire des balles. »[51]
— Wolfred Nelson à l'assemblée des Six-Comtés- 1837
Le gouvernement colonial décide alors de réagir et lance des mandats d’arrêt contre les principaux chefs patriotes, accusés d’avoir appelé au soulèvement contre leur monarque. Que les Rébellions de 1837-1838 soient un dérapage du mouvement ou un complot visant à provoquer une résistance armée des patriotes afin de donner à l’armée un prétexte légal pour écraser le mouvement, c’est désormais sur les champs de bataille que se décide le sort de la cause patriote[52],[53]. L’échec des soulèvements signe la disparition du Parti patriote.
Héritage politique
Puissante machine électorale bien rodée, le Parti canadien/patriote a remporté toutes les élections auxquelles il a participé. Bien qu’il ait finalement échoué à réformer les institutions coloniales du Bas-Canada face à l’opposition d’une oligarchie d’origine britannique puissamment organisée[54], le parti a réussi à mettre en œuvre de nombreuses réformes. En 1829, il met sur le pied le premier système d’éducation publique du Québec et parvient ainsi à scolariser des dizaines de milliers de jeunes du Bas-Canada. Les patriotes démocratisent et élargissent le choix des jurés pour les procès en 1832, réforment l’administration des conseils de fabrique en 1831 et établissent également la Banque du peuple en 1835 afin de s’opposer au contrôle exclusif des marchands britanniques sur le crédit. En s’opposant au monopole de la British American Land Compagny en 1832, le parti s’attire le support d’un nombre croissant d’immigrants irlandais établis dans les cantons de l'Est d’autant plus que son appui, à partir de 1829, aux revendications des catholiques d’Irlande pour plus d’autonomie lui a déjà donné une bonne réputation dans cette communauté. Opposés à une division de la société entre Français et Anglais, les patriotes mettent de l’avant une conception républicaine de la citoyenneté et dénoncent les profiteurs du régime. C’est le sens de leurs demandes de réformes constitutionnelles à partir de 1833 afin de rendre le régime plus démocratique[55].
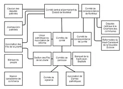
Fonctionnement et organisation

Le Parti canadien/patriote évolue à travers son histoire[56]. D’un caucus informel francophone en 1792, il devient un parti politique ancré localement[57] avec une sophistication qu’on ne retrouve au Québec que dans la deuxième moitié du XXe siècle avec la Fédération libérale du Québec, le Rassemblement pour l'indépendance nationale et le Parti québécois[58]. L’impulsion d’Amury Girod, immigrant suisse ayant combattu pour Simon Bolivar en Amérique latine, est primordiale dans cette réorganisation du parti[59].
| Année | Nouveauté dans l'organisation |
|---|---|
| 1827 | Élection sous une même bannière |
| 1834 | adoption d'un programme politique complet |
| 1834 | Fondation des comités de comtés, des comités de correspondance et du comité central et permanent de Montréal |
| 1835 | Formation des Unions patriotiques (aussi nommée association de réforme dans les comtés anglophones) visant à organiser des événements et lever des fonds |
| 1835 | Fondation de la Banque du peuple |
| 1837 | Fondation de l'Association des dames patriotiques |
| 1837 | Création des Fils de la Liberté |
Les patriotes utilisent un vaste éventail de moyens d'action avant d'en arriver aux armes en 1837. L'opposition parlementaire est rapidement soutenue par des campagnes massives de signatures de pétitions destinées à impressionner Londres. Des assemblées publiques sont tenues afin de démontrer la force du mouvement et l'adhésion du peuple. La tradition des fêtes de la Saint-Jean-Baptiste est instaurée afin de tenir des banquets patriotiques et de mobiliser ainsi la population autour d'une identité commune. Une véritable guérilla parlementaire est ainsi menée par les députés afin de paralyser le gouvernement colonial et de lui couper les vivres. En dernier lieu, une campagne de boycottage des produits importés d'Angleterre est mise en place afin d'ajouter une pression financière à la pression politique. On voit alors se développer une industrie de l'Étoffe du pays, destinée à remplacer par des vêtements faits ici les tenues importées de Londres[2].
Les patriotes considèrent comme essentiel de garder un contact avec la métropole coloniale afin de pouvoir y diffuser leurs idées et convaincre les parlementaires britanniques de leur accorder des concessions[60]. Dans le même ordre d’idée, ils maintiennent des liens étroits avec les réformistes du Haut-Canada, groupés autour de William Lyon Mackenzie, John Rolph et Robert Baldwin[61].
Journaux
- Le Canadien (1806-1837)[62]
- La Minerve (1826-1837)[62]
- The Vindicator (1828-1837)
- Le Libéral (1837)
- L'Écho du Pays (1834)
- Le Spectateur canadien (1813-1829)[62]
- Le Sauvage[62]
- L'Avenir (1847-)[62]
- Le Pays (1852-1869)[62]
Résultats électoraux

| Élection | Chef | Députés | +/– | |
|---|---|---|---|---|
| PARTI CANADIEN | ||||
| 1792 | Sans chef | |||
| 1796 | ||||
| 1800 | ||||
| 1804 | Pierre-Stanislas Bédard | |||
| 1808 | ||||
| 1809 | ||||
| 1810 | ||||
| 1814 | James Stuart | |||
| 1816 | Louis-Joseph Papineau | |||
| 1820 (1) | ||||
| 1820 (2) | ||||
| 1824 | ||||
| PARTI PATRIOTE | ||||
| 1827 | Louis-Joseph Papineau | |||
| 1830 | ||||
| 1834 | ||||
Notes et références
- ↑ Plus rarement qualifié de Parti réformiste, Parti de la réforme
- 1 2 Lemieux 1985, p. 32-33.
- ↑ Laporte 2015, p. 104.
- ↑ Cécile Vidal, Histoire de l'Amérique française, (ISBN 978-2-08-147029-3 et 2-08-147029-2, OCLC 1127566147, lire en ligne), p. 677-678
- ↑ Brown, Buttiens et Cook 1990, p. 229.
- ↑ Harvey 2005, p. 12.
- ↑ Brown, Buttiens et Cook 1990, p. 260.
- ↑ Harvey 2005, p. 12-13.
- 1 2 3 4 Laporte 2004, p. 16.
- ↑ Avocats, notaires et médecins sont au cœur du leadership patriote
- ↑ « La mémoire des patriotes »
- ↑ « Parti canadien | l'Encyclopédie Canadienne », sur www.thecanadianencyclopedia.ca (consulté le )
- ↑ Laporte 2004, p. 41.
- 1 2 Laporte 2015, p. 41.
- ↑ Pagé, Sylvain. Auteur., L'Amérique du Nord et Napoléon, Nouveau monde, (ISBN 978-2-36583-653-1 et 2-36583-653-4, OCLC 904529307, lire en ligne), p. 242
- ↑ Pagé, Sylvain. Auteur., L'Amérique du Nord et Napoléon, Nouveau monde, (ISBN 978-2-36583-653-1 et 2-36583-653-4, OCLC 904529307, lire en ligne), p. 89-90
- ↑ Laporte 2015, p. 39.
- ↑ Brown, Buttiens et Cook 1990, p. 248-249.
- ↑ Yvan Lamonde, « GALARNEAU, Claude, La France devant l’opinion canadienne (1760-1815). Préface d’André Latreille. Québec-Paris, Les Presses de l’Université Laval — Librairie Armand Colin. Les Cahiers de l’Institut d’histoire, 16, 1970. XI-401 p. Index. Illustrations. $10.00. », Revue d'histoire de l'Amérique française, vol. 24, no 4, , p. 299 (ISSN 0035-2357 et 1492-1383, DOI 10.7202/303024ar, lire en ligne, consulté le )
- ↑ Laporte 2015, p. 40.
- ↑ Brown, Buttiens et Cook 1990, p. 254.
- ↑ Laporte 2015, p. 42.
- ↑ Laporte 2015, p. 42-43.
- 1 2 Laporte 2015, p. 44.
- ↑ Laporte 2015, p. 44-45.
- 1 2 Laporte 2015, p. 47.
- ↑ Graveline 2020, p. 143.
- ↑ Laporte 2015, p. 48.
- ↑ Laporte 2015, p. 49-51.
- ↑ Harvey 2005, p. 13.
- ↑ Desbiens 2003, p. 159.
- ↑ Louis-Georges Harvey, « Le Parti patriote », Bulletin d'histoire politique, vol. 23, no 2, , p. 157 (ISSN 1201-0421 et 1929-7653, DOI 10.7202/1028889ar, lire en ligne, consulté le )
- 1 2 Desbiens 2003, p. 113.
- ↑ Laporte 2004, p. 27-28.
- ↑ Laporte 2004, p. 28.
- ↑ Bernard Andrès et Nancy Desjardins, « Utopies en Canada (1545-1845) », sur oic.uqam.ca, (consulté le ), p. 170
- ↑ « Parti patriote - Assemblée nationale du Québec », sur www.assnat.qc.ca (consulté le )
- ↑ Laporte 2015, p. 99.
- ↑ Desbiens 2003, p. 176.
- 1 2 Graveline 2020, p. 148.
- ↑ Le groupe de Québec, organisé autour de John Neilson, tente de s'opposer à Papineau. Aucun n'est élu.
- ↑ Desbiens 2003, p. 175.
- ↑ Harvey 2005, p. 14.
- ↑ Graveline 2020, p. 152.
- ↑ Laporte 2004, p. 31-33.
- ↑ Laporte 2004.
- ↑ Filteau, Gérard., Histoire des patriotes, L'Aurore/Univers, tirage de 1980 (ISBN 2-89053-023-X et 978-2-89053-023-2, OCLC 8169557, lire en ligne)
- ↑ Allan Greer, Habitants et patriotes : la Rébellion de 1837 dans les campagnes du Bas-Canada, Boréal, (ISBN 2-89052-855-3 et 978-2-89052-855-0, OCLC 37981871, lire en ligne)
- ↑ David, L.-O. (Laurent-Olivier), 1840-1926., Les patriotes de 1837-1838, Librairie Beauchemin, (OCLC 301637920, lire en ligne)
- ↑ Garneau, François-Xavier (1809-1866). Auteur., Histoire du Canada. (OCLC 819216057, lire en ligne)
- ↑ 9782892954302, p.158
- ↑ Desbiens 2003, p. 379-380.
- ↑ Laporte 2015, p. 86.
- ↑ Graveline 2020, p. 160.
- ↑ Harvey 2015, p. 160-161.
- ↑ Lemieux 1985, p. 216-217.
- ↑ Lemieux 1985, p. 208-209.
- ↑ Philippe Bernard, Amury Girod : un Suisse chez les Patriotes du Bas-Canada, Septentrion, (ISBN 2-89448-183-7 et 978-2-89448-183-7, OCLC 47170542, lire en ligne), p. 83
- ↑ Bernard 2001, p. 84.
- ↑ Laporte 2015, p. 92.
- ↑ Laporte 2015, p. 94-98.
- 1 2 3 4 5 6 Gilles Laporte, Infographies.quebec : le Québec et son histoire d'un simple coup d'oeil, Québec, Septentrion, , 69 p. (ISBN 9782897910150), p. 8
Bibliographie
- Vincent Lemieux, Personnel et partis politiques au Quebec : aspects historiques, Boréal Express, (ISBN 2-89052-049-8 et 978-2-89052-049-3, OCLC 300554676, lire en ligne)
- Gilles Laporte, Brève histoire des patriotes, (ISBN 978-2-89448-817-1 et 2-89448-817-3, OCLC 910984979, lire en ligne)/
- Gilles Laporte, Patriotes et loyaux. Leadership régional et mobilisation politique en 1837 et 1838, Editions du septentrion, (ISBN 2-89664-371-0 et 978-2-89664-371-4, OCLC 1237307377, lire en ligne)
- Robert Craig Brown, Michel Buttiens, Ramsay Cook et Paul-André Linteau, Histoire générale du Canada, Boréal, (ISBN 2-89052-343-8 et 978-2-89052-343-2, OCLC 22120305, lire en ligne).
- Marie-Frédérique Desbiens, Histoire des Patriotes, Septentrion, (ISBN 2-89448-341-4, 978-2-89448-341-1 et 978-2-89448-350-3, OCLC 52410854, lire en ligne).
- Pierre Graveline, Dix journées qui ont fait le Québec, (ISBN 978-2-89295-430-2 et 2-89295-430-4, OCLC 1125153277, lire en ligne).
- Louis-Georges Harvey, Le printemps de l'Amérique française : américanité, anticolonialisme et républicanisme dans le discours politique québécois, 1805-1837, Boréal, (ISBN 2-7646-0324-X et 978-2-7646-0324-6, OCLC 58053248, lire en ligne).
Liens externes
- Ressource relative à plusieurs domaines :
- Portail de l'Empire britannique • section Bas-Canada
- Portail de la république
- Portail du XIXe siècle
.svg.png)