Fonction de Heaviside

En mathématiques, la fonction de Heaviside (également fonction échelon unité, fonction marche d'escalier ou échelon de Heaviside), du nom d’Oliver Heaviside, est la fonction indicatrice de .
C'est donc la fonction H (discontinue en 0) prenant la valeur 1 pour tous les réels strictement positifs et la valeur 0 pour les réels strictement négatifs. En 0, sa valeur n'a généralement pas d'importance, même si souvent elle vaut 1/2.
Présentation et propriétés
C'est une primitive de la distribution de Dirac en théorie des distributions. La valeur de H(0) a très peu d'importance, puisque la fonction est le plus souvent utilisée dans une intégrale. Certains auteurs[réf. nécessaire] donnent H(0) = 0, d'autres H(0) = 1. La valeur H(0) = 0,5 est souvent utilisée, parce que la fonction obtenue est ainsi symétrique. La définition est alors :
La valeur de la fonction en 0 est parfois notée avec un indice : la fonction Ha satisfait l'égalité Ha(0) = a pour a un réel quelconque.
La fonction est utilisée dans les mathématiques du traitement du signal ainsi qu'en automatique pour représenter un signal obtenu en fermant un interrupteur à un instant donné et en le maintenant fermé indéfiniment.
Dérivée
La dérivée au sens des distributions de la fonction de Heaviside est la distribution de Dirac : .
En effet, en partant tout d'abord de l'expression de la dérivation au sens des distributions :
En appliquant ceci à l'échelon de Heaviside, nous obtenons :
Une primitive de est . On a alors :
Or, , l'espace des fonctions test sur , donc .
D'où on déduit l'expression de la dérivée de l'échelon de Heaviside (au sens des distributions) :
par définition de l'impulsion de Dirac, .
Primitive
Une primitive (au sens des distributions) de la fonction de Heaviside est la fonction rampe . En effet,
Approximations continues

La fonction de Heaviside est parfois utilisée pour modéliser des phénomènes variant rapidement. Toutefois, un phénomène est rarement discontinu et l'introduction d'une fonction de Heaviside dans les équations de comportement donne parfois des résultats aberrants. Par exemple, si l'on considère le démarrage d'une machine ou d'un véhicule, on considère souvent que l'accélération est nulle avant le démarrage et a une valeur fixe en phase de démarrage, la « fonction accélération » a(t) est donc modélisée par une fonction marche. Cependant, l'accélération est causée par une action mécanique associée à une déformation de la matière ; la matière ne peut pas passer d'un état « repos » à un état « déformé » instantanément, donc dans la réalité, la transition est plus « douce ». Par ailleurs, une variation instantanée de l'accélération correspondrait à un à-coup infini (fonction de Dirac) vis-à-vis des équations de mouvement, ce qui n'est pas possible.
La première solution consiste à remplacer la fonction de Heaviside par une fonction rampe c'est-à-dire une fonction linéaire passant de y = 0 à y = 1 lorsque x passe de 0 à une valeur définie δx :
Cette fonction est continue mais n'est pas dérivable en 0 et en δx.
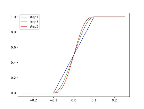
Pour avoir une fonction dérivable, on utilise fréquemment une fonction polynomiale de degré 3 ; elle est dérivable une fois et sa dérivée est discontinue en début et fin de transition :
- si la transition se fait sur un intervalle δx (constante réelle), alors on définit la fonction de progression
- et
De manière générale, si la fonction passe de y = h0 à y = h1 lorsque x passe de x0 à x1, on a :
On peut par exemple utiliser un polynôme de degré 5 sur une très courte durée (fonction souvent appelée step5, littéralement « marche5 ») ; la transition est continue, dérivable deux fois mais la dérivée troisième est discontinue en début et en fin de transition : avec les mêmes notations, pour une transition entre 0 et 1 pour x allant de 0 à δx
et de manière plus générale :
Articles connexes
Liens externes
- (en) Eric W. Weisstein, « Heaviside Step Function », sur MathWorld
- Portail de l'analyse